2014安徽高考文综历史答案及解析
12、下列变法措施与结果对应,符合史实的是
变法措施 结果
A[ 商鞅变法:户籍什伍制,连坐法,奖励耕织和奖励军功。 “行之十年,秦民大悦,道不拾遗,山无盗贼,家给人足,民勇于公战,怯于私斗,乡邑大治。”
B 王安石变法:市易法。 “市易之起,自为细民就困,以抑兼并尔,于官何利焉”
C 戊戌变法:设立农工商总局 促进民族资本主义迅速发展
D 明治维新:殖产兴业 没有实现传统产业的现代化和工业化
13、1912年4月22日《申报》 刊载《西装叹》:“更有西装新少年,短衣窄袖娇自怜;足踏黄革履,鼻架金丝边。自诩开通世莫敌,爱皮西地口头禅。醉心争购舶来品,金银浪掷轻利权。”这表明
A国人对西方文化认识过于肤浅 B着西装已成为当时普遍现象
C西方生活方式已成为都市主流 D大众传媒理性看待社会时尚
14、博物、物理、化学等自然科学课程从清末开始列入中学课程,图4显示中学自然科 学课程比重的演变情况。据此,下列表述正确的是
A1902年自然科学课程的设置标志着中国教育近代化的启动
B1922年自然科学课程比重体现了“五四”时期科学思潮兴起
C1929—1936年自然科学课程比重表明国民政府重视科学教育
D自然科学课程比重的变化学科网反映了清末民国时期轻视人文教育
系,为 其提供经济上的扶持和法律上的保障,学科网其规模、组织更加完备,教育内容更为广泛,对近代中国社会教育的发展产生了重大影响,C的表述符合题意及史实,故选C。
15、“吾国纱厂事业,自欧战起后,获利甚厚,国人鉴于利之所在,均争相投资,设厂增锭,大有风 起云涌之概。迨欧战告终,本纱之输出杜绝,外纱纷至沓来,遂致连年市价,一蹶不振。”据此判断,第一次世界大战后中国棉纺织业“一蹶不振”的原因有
①世界棉纺织业渐趋萎缩②西方列强经济侵略
③官僚资本挤压民族企业④商人投资规模过度
A①③ B②④ C①④ D②③
16、图5是反映新民主主义革命时期重大历史事件的示意图 ,符合历史发展进程的时序是[来源:学,科,网]
A①④③② B③②①④ C③①②④ D③②④①
17、一位农民在日记中写道:“由于单家独户经营经不起天灾人祸的袭击,有的贫农家底薄,缺资金 ,仍不能大翻身,困难不少,出现了卖地卖牲口、出卖劳动力的现象,政府号召组织起来,在搭工帮工的基础上成立互助组,我是青年团员,还是乡上的人民代表,我能落后吗?”其描述反映的是
A农业合作化 B“三年经济困难”时期 C人民公社化 D家庭联产承包责任制
【答案】A
【解析】依据材料中“单家独户经营经不起天灾人祸的袭击”“搭工帮工的基础上成立互助组”等信息可得出材料主要阐述的是三大改造中对农业的改造,即农业合作化,故选A。
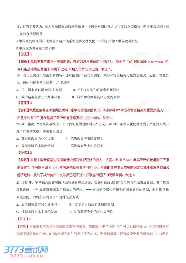
18、有的学者认为,加入多边国际公约就是衡量一个国家对国际社会 认可度的重要指标,图6中最高点(H)出现的直接原因是
A中国恢复联合国合 法席位B两岸关系发生历史性变化C中国正式加入世界贸易组织
D中国成为世界第二经济体
19. 当代美国政治理论家罗伯特•达尔指 出:“在民主国家,政治和官僚精英力量固然强大,远胜于普通公民,但他们还不是专制君主。”这表明
A.民主国家难以避 免君 主专制 B.“主权在民”的观念不断强化
C.政治精英危害公民基本权利 D.政治和官僚精英权力受到制约
20.列宁指出:“在经济战线上,由于我们企图过渡到共产主义,到1921年春天我们就遭到了严重的失败。”此“严重的失败”的主要原因是
A.苏维埃政权农业税过重 B.苏俄政策严重脱离现实
C.分配领域的实物配给制 D.苏俄敌对势力十分强大
21.1933年,罗斯福总统签署田纳西领域管理局法案,实施对该流域的综合治理与全面发展计划。其“代表现代政府中一种真正新颖而富于想象力的设计。……它将不受那些不相干的国家界限的禁制,而且将是独立经营的、政府所有的公司”这种经营方式
A.表明国家放弃对企业干预 B.改变了田纳西和流域国有制
C.抑制垄断资本主义的发展 D.具有私营企业的某些灵活性
【答案】D[
【解析】本题主要考查学生准确解读史料的能力,依据题干中“1933年”可以直接排除A,因为当时政府加强了对经济的干预;B“改变国有制”的表述不合史实,罗斯福新政中没有改变企业的国有制;C与题意无关;依据材料中学科网“它将不受那些不相干的国家界限的禁制,而且将是独立经营的、政府所有的公司”可知其只是使企业具有具有私营企业的某些灵活性,故选D。
22.2011年,德国和法国共同编撰的“讲述欧洲历史的教 科书”历时五年终于完成,创造了编撰共同历史教科书的德法模式,即“双方一直磨合到彼此就大部分争议问题达成共识,再开始共同编撰教科书”。编者认为这套书的最终目的是鼓励学生以批评的眼光看待历史,不会只给一种答案。据此判断,编撰此书体现了
A.价值判断高于史实判断 B.对于民族国家身份的认同
C.历史共识需要批评思维 D.批评思维比历史真实重要
36.(28分)阅读以下材料,回答问题。
材料一:
材料二
16-18世纪,来自欧洲的传教士到达中国 ,他们把西方的科学知识引进了中国,又把把中国的典籍宝藏翻译成欧洲文字,介绍 欧洲,,大大深化了欧洲人对中国的认识。 1 8 世纪, 巴黎出版了欧洲文学的三大名著,欧洲兴起了史无前例的的“中国热”。当中国的茶叶瓷器、书籍戏曲、儒教哲学在欧洲走俏的时候,来自欧洲的望远镜等现代仪器,摆进了康熙皇帝的寝室。
正是在西方借助东方完成对旧制度的现实批判和对新社会的思想启蒙,为欧洲自身的破茧成蛹准备条件的时候,欧洲人对东方的认识,悄然发生变化,由景仰的维度走向否定、批判的维度转化,欧洲以马可波罗时代开始的连续五个世纪对中国的崇拜与美化渐行渐远了,这一认识在1 9 世纪达到顶峰 。
——摘编自许平《欧洲人东方认识的拐点 》
材料三
古今中西的几大文明,各有特点,但这些特点完全不应成为互相敌视的原因,倒恰好是彼此借鉴的理由。......任何一个文明,不论有多古老有多特色,也必定含有与其他文明共享的一些价值理念,否认这一点,你就无法参与全球精 神财富的大循环。
——摘自《南方周末》
(1)根据材料一(图14),读图指出爱琴海古代文明与其他文明的关系。(6分)
(2)根据材料二并结合所学知识,简要说明欧洲人对中国的认识由肯定转向否定的原因。(10分)[来源:学科网]
(3)根据以上材料,结合所学知识,分析指出影响人类文明交流的因素及其启示。(12分)
37.(28分)阅读材料,回答下列问题
材料 有学者认为,与其他国家相比,中国最独特之处在于,我们是唯一保持了两千年中央集权制的国家。中国历史上的众多制度创新,从本质上来说,都围绕着四大基本制度而展开。这四个基础性制度,如四根“支柱”共同支撑起中央集权的“大厦”,历经上千年的打磨和探索,日渐趋于精致完善,在明清时期达到巅峰。图示如下
(1)根据材料并结合所学知识,简析图15中每项制度是如何加强中央集权的。(12分)[]
(2)结合所学知识,论述制度创新对王朝盛衰的影响。(16分)(要求:联系中国封建王朝盛衰的史实;观点明确,史论结合,言之成理即可。)





